유니티 - 터레인(Terrain)
유니티에서 3D 게임의 광범위한 지형을 만들 때, 터레인을 사용하여 구현하게 됩니다.

터레인의 경우, 하이라키창에서 우클릭 후, 3D Object - Terrain 을 선택하여 생성 할 수 있습니다.
이때, 생성과 동시에 Assets 폴더에 생성한 터레인의 데이터를 저장하는 Terrain Data 가 생성됩니다.

생성된 터레인은 인스펙터에서 Terrain 컴포넌트와, 콜라이더 컴포넌트를 가지게 됩니다.
Terrain 컴포넌트의 5개의 버튼을 통해 터레인 오브젝트를 조작 할 수 있습니다.

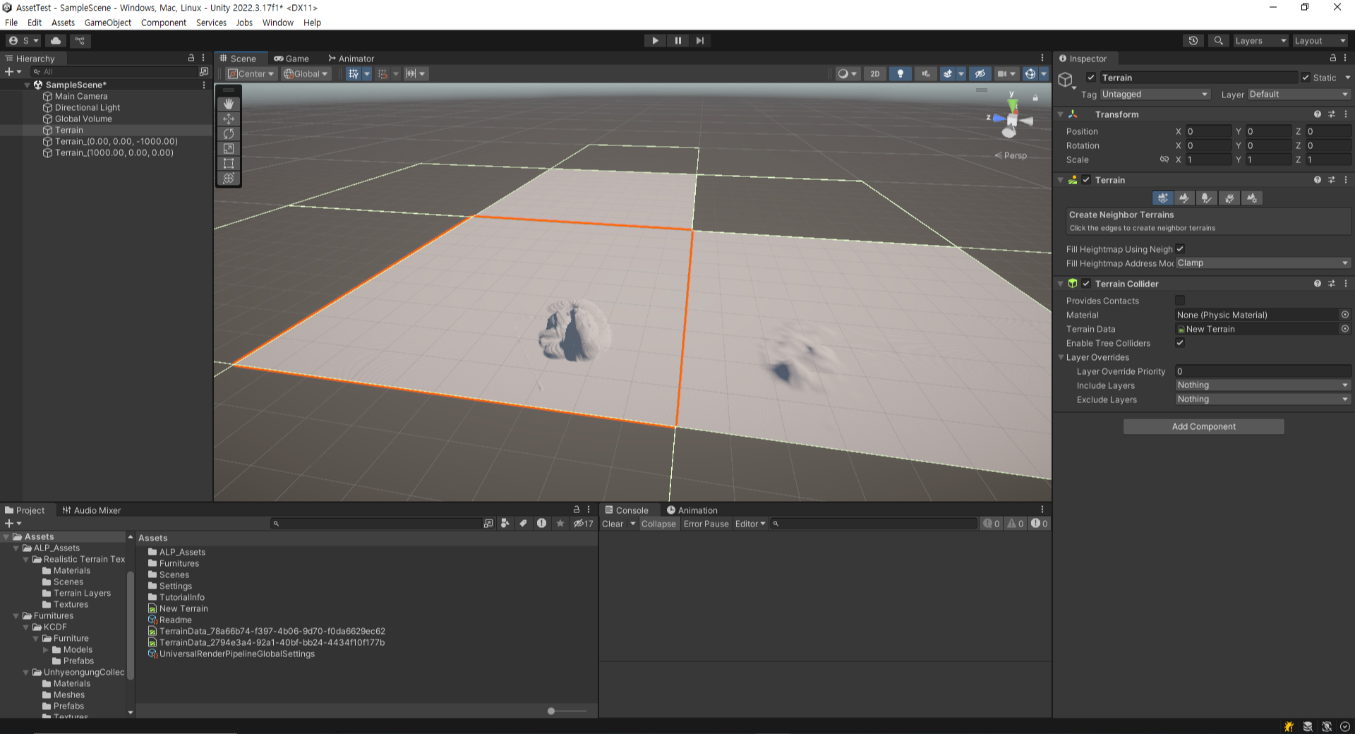
첫번째 버튼은 이웃 터레인을 생성하는 버튼입니다.
선택시 현재 존재하는 터레인의 4방향에 녹색 기즈모가 나타나며, 기즈모로 표기된 범위를 클릭하면 해당 위치에 터레인을 추가 생성합니다.

Mirror 모드를 사용하여 생성할경우, 생성한 지형을 뒤집어서 복제합니다.
두번째 버튼은 페인트 터레인 버튼으로, 지형을 조작하거나 지형에 텍스쳐를 입히는 역할을 합니다.

여기에는 Smooth Height, Paint Holes, Paint Texture, Set Height, Raise or Lower Terrain, Stemp Terrain 을 선택하여 지형을 그리게됩니다.
또한, 아래의 Brushes 에서 어떤 형태로 지형을 조작할지를 선택 할 수 있으며, Brush Size 로 범위를, Opacity 로 감도를 조정할 수 있습니다.
각 조작법에 대한 설명입니다.
- Smooth Height
- 생성한 지형을 부드럽게 만듭니다. 왼쪽이 사용 전, 오른쪽이 사용 후의 이미지 입니다.


- Paint Holes
- 지형에 구멍을 뚫습니다. 구멍이 뚫린 지형에는 Collider가 없어지게됩니다

- Paint Texture
- 지형에 텍스쳐를 입힙니다. Add Layer로 추가로 받아준 Terrain Layer 를 사용하거나, Create Layer 로기존 텍스쳐를 Terrain Layer 로 만들어서 사용해야합니다.


첫 레이어를 추가하게되면 기본적으로 해당 레이어로 모든 터레인 칠하게되며, 추가 레이어를 통해 다양한 텍스쳐를 사용할 수 있습니다.

- Set Height
- 높이의 제한을 걸어두고 지형을 높입니다. Shift 키를 누른상태로 좌클릭시, 클릭한 지형의 높이를 제한값으로 설정합니다.

제한값을 50으로 설정한 뒤 지형을 생성한 모습니다.
- Raise or Lower Terrain
- 지형을 올리거나, 내릴 수 있습니다. 좌클릭시 지형이 올라가며, shift를 누른채로 좌클릭시 지형이 내려갑니다.
- 내려가는 값은 0보다 작을수 없으며, 올라가는값은 설정한 높이값을 넘을 수 없습니다.

- Stemp Terrain
- 지정한 높이만큼 지형을 브러시의 형태로 즉시 생성합니다.
- Subtract 옵션을 켠 후, Max - Add 값을 조정하여 지정한 높이만큼 지형을 깍아줄 수도 있습니다.

다음 두 버튼은 각각 Paint Tree와 Paint Details 버튼으로, 추가로 받아준 나무 오브젝트를 사용하여 지형에 나무를 추가할 수 있으며, Details 로 풀등의 환경요소를 추가할 수 있습니다.
이것으로 생성한 지형요소에 바람을 설정하여 풀등이 바람에 흔들리는 연출을 추가할 수 있습니다.
마지막 버튼은 Terrain Setting 으로, 크기 와 높이 제한, 바람의 세기나 나무의 표현등을 설정해줄 수 있습니다.

Mesh Resolution 옵션을 통해서 지형의 크기, 높이를 설정해줄 수 있습니다.